total phänomenal · Energie

Multitalent Erdöl | Unterricht

Stand

Von Autor/in Hanspeter Hauke, Claudia Bonerz, Silke Harrer

Lernziele:

Die Schüler sollen erkennen,

  • dass Erdölprodukte in vielen Bereichen des täglichen Lebens Verwendung finden;
  • wie Produkte aus Erdöl unser Leben bestimmen;
  • welche Abhängigkeit zum Erdöl besteht;
  • wie schwierig es ist, Erdölprodukte durch Alternativprodukte zu ersetzen.

Den Schülern soll bewusst werden,

  • dass ein verantwortungsbewusster und sparsamer Umgang mit Rohstoffen für jeden Einzelnen Verpflichtung ist;
  • die Gewinnung und Nutzung natürlicher Rohstoffe nicht zur

Zerstörung der Umwelt führen darf;

  • dass ihr Handeln Einfluss auf die Umwelt hat.
Bohrinsel im Meer.
Erdöl-Bohrinsel SWR – Screenshot aus der Sendung Bild in Detailansicht öffnen
Simulation Erdöl-Bohrung.
Simulation: Von einer Bohrinsel aus wird Erdöl gefördert SWR – Screenshot aus der Sendung Bild in Detailansicht öffnen
Tafelbild: Fragezeichen, darum Alltagsgegenstände.
Tafelbild: In welchem Gegenstand ist Erdöl verarbeitet? SWR Bild in Detailansicht öffnen
Männer reinigen einen Strand, auf dem Erdöl klebt.
Immer wieder kommt es durch Tankerunfälle zur Verschmutzung mit Erdöl SWR – Screenshot aus der Sendung Bild in Detailansicht öffnen

Lehrplananbindung

Die klare Einteilung des Filmes in Unterkapitel macht es möglich, den Film sowohl als Ganzes wie auch in einzelnen Sequenzen einzusetzen. Der Einsatz ist in den Fächern Erdkunde und Chemie sowie den entsprechenden Fächerverbünden in allen Schularten möglich. In Erdkunde eignet sich der Film vor allem für die Thematik Entstehung von Lagerstätten, Förderung von Erdöl und die Konsequenzen für die Umwelt. Im Chemieunterricht ab der 9. Klasse wird bei der Behandlung der Kohlenwasserstoffe und ihrer Verbindungen auf den Destillationsvorgang von Erdöl sowie verschiedene Fraktionen von Erdöl eingegangen. Über die reine Vermittlung von Fachwissen hinaus werden auch im Chemieunterricht die ökologischen Folgen des Erdölabbaus und der –verarbeitung sowie die Nutzung von Erdölprodukten im Alltag behandelt.

Möglicher Unterrichtsverlauf

Im Chemieunterricht kann der Ausschnitt „11:53-14:38 Verarbeitung von Rohöl“ zur Vermittlung von Informationen (Fakten über Destillationsturm/Kolonne) eingesetzt werden. Zunächst werden die Schüler neugierig auf den Film gemacht, indem der Lehrer alle oder per
Zufall ausgewählte Schüler (z.B. die mit ungeradem Geburtstagsdatum) an die Tafel kommen lässt, ihnen ein Stück Kreide in die Hand gibt und sie auffordert, „einen Gegenstand“ um den Kreis mit dem
Fragezeichen an die Tafel zu schreiben, den sie für besonders wichtig halten. Diese Sammlung sortiert der Lehrer dann nach Dingen, die aus Erdöl hergestellt und Dingen, die nicht aus Erdöl hergestellt wurden, indem er um die einen Begriffe einen Kreis macht, die anderen bleiben ohne Kreis. In der Mitte bleibt ein größerer Kreis frei, in dem ein Fragezeichen steht. Nach dem Sortieren der Begriffe fragt der Lehrer, nach welchem Kriterium die Gegenstände in die zwei Gruppen eingeteilt wurden, was sicher nicht ganz einfach ist.

Einsatz des Film(ausschnittes):

Der Film wird hier zur Vermittlung neuer Informationen im Unterricht eingesetzt. Zwei Aspekte sind dabei wichtig:
1. Beim ersten Sehen achtet der Betrachter vor allem auf die Bildebene. Das bedeutet, dass nach dem ersten Sehen über alles gesprochen werden kann, was die Schüler gesehen haben.

2. Soll der Film nicht erneut mit Fokus auf die Sprachebene vorgeführt werden, muss sich eine Arbeitsphase anschließen, in welcher die Schüler das Gesehene versprachlichen.

Nachdem der Filmausschnitt gezeigt wurde, bekommen die Schüler zunächst Gelegenheit, ihre persönlichen Eindrücke und Fragen zu äußern. Danach kann binnendifferenziert weitergearbeitet werden, indem zwei Arbeitsblätter mit Aufgaben in 3 verschiedenen Schwierigkeitsstufen ausgelegt werden. Die Schüler holen sich das Arbeitsblatt, dessen Bearbeitung sie sich zutrauen.

+ Einfache Aufgaben zur Versprachlichung des Gesehenen

++ Mittelschwere Aufgaben zur Versprachlichung des Gesehenen

+++ Anspruchsvolle Aufgaben zur Versprachlichung des Gesehenen

Die Schüler bearbeiten eines der Arbeitsblätter, wobei sie bei Bedarf den Lehrer befragen können, der ihnen den Filmausschnitt gegebenenfalls nochmals vorführt. Die fertigen Arbeitsblätter werden von den Schülern, nachdem sie vom Lehrer oder im L-S-G (Lehrer-Schüler-Gespräch) kontrolliert wurden, korrigiert und ins Heft eingefügt.

Im nächsten Schritt stellt der Lehrer die Frage, auf was wir ohne Erdöl alles verzichten müssten. Die Schüler beraten sich dabei fünf Minuten in Partnerarbeit oder Kleingruppenarbeit. Jede Gruppe hat den Auftrag, drei Gegenstände, die es ohne Erdöl nicht gebe, zu finden und dann vorzutragen. Zur Bedeutung des Erdöls wird nun das Arbeitsblatt 3 an die Schüler verteilt, welche dieses einzeln bearbeiten. Die Fertigstellung und das Befragen nach Alternativen ist Hausaufgabe, die in der folgenden Stunde dann als Einstieg besprochen wird.

Lehrplanbezug

Der Film kann von Klasse 5 bis 13 in allen Schularten in den Fächern Erdkunde, Chemie, Physik und NWT (Naturwissenschaft und Technik) eingesetzt werden.

Sein Einsatz in Erdkunde bietet sich vor allem deshalb an, weil in diesem Fach in besonderem Maße eine ganzheitliche Betrachtungsweise gefordert wird. Dieser Forderung trägt der Film Rechnung, denn er nähert sich dem Thema „Erdöl"“ aus verschiedenen Perspektiven. Wirtschaftliche Fragen (Produktionsprozesse und -bedingungen) werden genauso angesprochen wie geologische Sachverhalte (Erdölentstehung) und ökologische Bereiche (Gefährdungspotential).

Für das Fach NWT kann man beispielhaft folgende Bezüge herstellen: Bei den Schülern soll fächerverbindendes naturwissenschaftlich-technisches Denken geschult werden. Mit dem Film „Multitalent Erdöl“ kann dies zweifelsohne geschehen, denn die Chemie des schwarzen Goldes spielt genauso eine Rolle wie die physikalischen Grundlagen der Hightech bei der Suche und Förderung von Erdölvorkommen. Auch soll das Fach NWT zum Verständnis für industrielle Produktionsabläufe beitragen und sich mit den Möglichkeiten der Energienutzung beschäftigen.

Der Bildungsplan des Faches Chemie fordert nicht nur die Vermittlung rein fachwissenschaftlicher Sachverhalte. Ein zentrales Anliegen ist es, dass den Schülern bewusst wird, wie sehr die Anwendung chemischer Erkenntnisse zur Lebensqualität und zum gegenwärtigen Lebensstandard beiträgt. Bereits die Einstiegssequenzen tragen zu diesem Bewusstsein bei, denn hier erfahren die Schüler eindrücklich, dass sie ohne Erdöl ganz schön alt aussehen würden. Und wer kann sich schon ein Leben ohne Kunstfaserklamotten, CDs und Fernbedienung vorstellen? Auch fachwissenschaftliche Erkenntnisse im engeren Sinne vermittelt der Film. Die Schüler werden sowohl mit Kohlenwasserstoffen als Energieträger vertraut gemacht als auch mit petrochemischen Produkten (TC 11.54 – Ende). Detailliert wird auf die chemischen Verbindungen nicht eingegangen. Insofern müssen gegebenenfalls im Unterricht Informationen darüber geliefert werden.

Der Bezug zum Fach Physik ist über die technische Anwendung physikalischer Kräfte herzustellen. Hätte die Physik solche technischen Anwendungen nicht ermöglicht, dann wäre die Erdölsuche noch heute ein sehr zeit- und kostenaufwändiges Geschäft. Dies verdeutlicht der Film. Er führt darüber hinaus sehr anschaulich in die Grundlagen seismischer Messungen ein. (TC 3.23 – 5.12).

Didaktisch-methodische Hinweise

Für den Einsatz von „Multitalent Erdöl“ im Unterricht ist grundsätzlich auf Folgendes zu achten: Es handelt sich um einen Film mit sehr hoher Informationsdichte. Deshalb ist davon abzuraten, den Film in der Sekundarstufe I im Ganzen zu zeigen. Insbesondere im Erdkundeunterricht von Unterstufenklassen kann er zur Erarbeitung nur in kurzen Sequenzen eingesetzt werden, die jeweils gut aufbereitet werden müssen. Lediglich wenn der Film als Wiederholung am Ende des Themas „Erdöl“ gezeigt wird, kann er als Ganzes gezeigt werden. In der Sekundarstufe II ist der Einsatz des Filmes im Ganzen aber durchaus denkbar, wie der folgende mögliche Unterrichtsentwurf zeigt (siehe unten).

Die Stärke des Filmes liegt in seiner ganzheitlichen Betrachtung des Themas Erdöl. Daraus ergibt sich – wie die Lehrplanbezüge zeigen – ein hohes Maß an Interdisziplinarität. Den Schülern kann also klar gemacht werden, wie wichtig vernetztes Denken ist.
Abgesehen von den bereits genannten Aspekten und Lehrplanbezügen verdeutlicht „Multitalent Erdöl“ auch eine zentrale Problematik unserer Zeit: Innerhalb kurzer Zeit haben die Industriegesellschaften ein 150 Millionen Jahre altes Erbe verprasst. Ausgehend von diesem Gedanken kann mit den Schülern oberer Sekundarstufe I-Klassen beziehungsweise der Sekundarstufe II der Begriff der Nachhaltigkeit diskutiert werden und damit zum Thema „regenerative Energien beziehungsweise Kernenergie als Ausweg“ übergeleitet werden.

Unterrichtsgang für Erdkunde, ab Klasse 5 für alle Schularten „Allgegenwärtiges uraltes Erbe“

Einstieg: Den Schülern wird eine erste kurze Filmsequenz gezeigt, welche die Gegenstände des Alltags zeigt, die aus Erdöl hergestellt werden.

  • 1. Unterrichtsstunde: Die Schüler notieren, welche Gegenstände aktuell im Raum nicht vorhanden sein könnten, gäbe es kein Erdöl.
  • 2. Unterrichtsstunde: Woher stammt eigentlich das Erdöl? Die Schüler sehen den Film bis zu TC 3.23. Sie bearbeiten daraufhin Aufgabe 2 vom Arbeitsblatt (siehe Seite 8)
  • 3. Unterrichtsstunde: Atlasarbeit: Die Schüler informieren sich im Atlas über die Verbreitung der Erdölvorkommen weltweit und über die Regionen, in denen das meiste Erdöl verbraucht wird.
  • Lernzielkontrolle: Warum kann man sagen „Ein Millionen Jahre altes Erbe wird innerhalb kurzer Zeit verprasst“?

Unterrichtsgang Erdkunde, Sekundarstufe II

Der Film kann als Einstieg in das Thema Erdöl gezeigt werden. Dies hat den Vorteil, dass das Mindmapping, eine zentrale Arbeitstechnik der Geografie, geübt werden kann. Der Unterrichtsgang könnte folgendermaßen aussehen:

  • Einstieg: Der Lehrer weist die Schüler auf verschiedene Kunststoffgegenstände im Klassenzimmer hin und erfragt den Rohstoff, der all diesen Gegenständen zugrunde liegt.
  • Hinführung: Der Film wird angekündigt mit dem Hinweis, dass im Anschluss an diesen eine Mindmap zur Auswertung der Informationen erstellt werden soll.
  • Erarbeitung 1: Zeigen des Filmes und Erstellen einer Mindmap in Partnerarbeit – falls die Schüler mit dieser Arbeitstechnik vertraut sind. Ist dies nicht der Fall, dann wird gemeinsam geübt.
  • Besprechung der Ergebnisse und Einteilung der Klasse für eine Gruppenarbeit.
  • Gruppenarbeit. Hier sollen ausgewählte Hauptäste der Mindmap weiter bearbeitet werden. Es bietet sich an, ein Gruppenpuzzle durchzuführen. Werden also vier Hauptäste ausgewählt, so müssen Vierergruppen gebildet werden. In jeder wird ein Thema des Hauptastes inhaltlich vertieft und diskutiert. Danach treffen aus jeder der vier Gruppen jeweils ein Schüler in einer neuen „themenübergreifenden Expertengruppe“ zusammen. Mögliche Vertiefungsthemen könnten folgende sein:
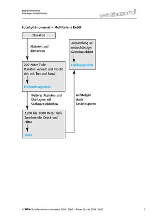
  • Entstehung von Erdöl
  • Tankerunglücke
  • Erdölaufbereitung in Raffinerien
  • Erdölsuche

CD-ROM „total phänomenal – Zehn naturwissenschaftliche Themen interaktiv erforschen"

Für die Informationsbeschaffung der Experten muss Literatur bereitgestellt werden. Empfehlenswert ist der Einsatz der neuen interaktiven CD-ROM des Multimedialen Schulfernsehens: „total phänomenal – Zehn naturwissenschaftliche Themen interaktiv erforschen“. Auf dieser CD-ROM befinden sich zum Thema Erdöl folgende Kapitel:

  • Virtuelle Raffinerie
  • Entstehung
  • Geschichte
  • Ölförderung
  • Transport
  • Verarbeitung
  • Umwelt
  • Wirtschaft/Politik
  • Zukunft

Zu diesen Themen können also weitere Informationen gewonnen werden. Außerdem existieren ein Glossar sowie eine Link- und Literaturliste. Die Linkliste vereinfacht die Informationsbeschaffung im Internet. Soll beispielsweise das Thema „Erdölaufbereitung in Raffinerien“ vertieft werden, steht auf der CD-ROM die virtuelle Raffinerie zur Verfügung, in der die wichtigsten Schritte vom Rohöl bis zum fertigen Produkt erklärt werden.

Die CD-ROM enthält auch weitere Arbeitsblätter zum Thema Erdöl:

  • Öl und Umwelt
  • Öl und Wirtschaft
  • Die Rohöl-Destillation
  • Öl – ein strategischer Rohstoff

Arbeitsblatt

Stand
Autor/in
Hanspeter Hauke
Claudia Bonerz
Silke Harrer
Online bis

Wieso ist Strom sparen gut für das Klima?

Was ist der Unterschied zwischen erneuerbarer und fossiler Energie? Und was hat die Erzeugung von Strom mit dem Klima zu tun? Hier gibt’s Antworten!

Erklär's mir SWR

Energiespeicher und Stromnetze

Windkraft- und Solaranlagen produzieren immer mehr elektrische Energie. Aber sie brauchen Speicher. Der Film zeigt, welche Möglichkeiten es dafür gibt. Für Unterricht ab Klasse 5.

total phänomenal SWR