Sprich los!

Fragewörter | Unterricht

Stand

Wortschatz

  • wo
  • wer
  • wann
  • was
  • welche
  • Fragewörter
  • Hobby
  • Boot
  • Trampolin
  • Du
  • Sie
  • Familie
  • Freunde
  • Fremde
  • Respekt

Sprachstrukturen

  • Was ist das?
  • Was kostet das?
  • Was machen wir?
  • Wo sind wir?
  • Wie heißt du?
  • Wie alt bist du?
  • Wie viele Geschwister hast du?
  • Welches Tier magst du?
  • Welches Hobby hast du?
  • Was hörst du für Musik?
  • Wie hoch kannst du springen?

Einführung: Fragewörter

Die Schülerinnen und Schüler erhalten Blätter mit mehreren Fragewörtern zum Ausschneiden. So beschäftigen sie sich bereits vor dem Film mit dem Schriftbild der Wörter.

Erarbeitung 1: Fragesätze kennenlernen

Während die Schülerinnen und Schüler sich die Tretbootszene anschauen (bis Timecode 2:24 Min.), beantworten sie vier der Fragen, die André Iliya stellt, im Multiple-Choice-Verfahren.

Sozialform:

Einzelarbeit

Erarbeitung 2: Fragen und Antworten

Die Schülerinnen und Schüler sehen den Film weiter. Nach der Szene, in der Iliya drei Jugendliche befragt (Timecode 3:07 – 5:24 Min.), schreiben die Schülerinnen und Schüler die Antworten in eine Tabelle.

Sozialform:

Einzel- oder Partnerarbeit

Vertiefung 1: Eigene Interviews

Nach dem Vorbild der Fragerundenszene befragen die Schülerinnen und Schüler sich in Vierergruppen gegenseitig und schreiben die Antworten in eine Tabelle.

Sozialform:

Gruppenarbeit

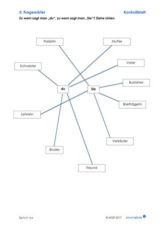
Erarbeitung 3: Du und Sie

Die Klasse sieht den letzten Teil des Films (ab Timecode 5:24 Min.). Darin lernen die Schülerinnen und Schüler, wen man duzen darf und wen man siezen sollte. Auf Arbeitsblatt 5 ordnen sie mit Linien verschiedene Personen- beziehungsweise Berufsgruppen den Anredeformen zu.

Sozialform:

Einzelarbeit

Sicherung: Fragekonstruktionen üben

Die Schülerinnen und Schüler schließen sich zu Zweier- oder größeren Gruppen zusammen und legen die Fragewörter von Materialblatt 1 umgedreht auf den Tisch. Dann ziehen sie abwechselnd beziehungsweise reihum jeweils ein Fragewort und formulieren eine darauf basierende Frage. Wenn einige Schülerinnen und Schüler, sprachlich schon etwas sicherer sind, können sie auch versuchen, auf die Fragen zu antworten.

Sozialform:

Partner- oder Gruppenarbeit

PhaseInhaltSozialformMaterial
EinführungFragewörterEinzelarbeitMaterialblatt 1, Schere
Erarbeitung 1Filmbeobachtung, Fragesätze kennenlernenEinzelarbeitPC / Beamer / Lautsprecher, Film "Fragewörter", Arbeits- & Kontrollblatt 2
Erarbeitung 2Filmbeobachtung, Fragen und AntwortenEinzel- oder PartnerarbeitPC / Beamer / Lautsprecher, Film "Fragewörter", Arbeits- & Kontrollblatt 3
Vertiefung 1Eigene InterviewsGruppenarbeitArbeitsblatt 4
Erarbeitung 3Filmbeobachtung, Du und SieEinzelarbeitPC / Beamer / Lautsprecher, Film "Fragewörter", Arbeits- & Kontrollblatt 5
SicherungFragekonstruktionen übenPartner- oder GruppenarbeitMaterialblatt 1
Stand
Autor/in
planet schule
Online bis